Skip to main content

An official website of the United States government

Here’s how you know

Official websites use .gov
A .gov website belongs to an official government organization in the United States.

Secure .gov websites use HTTPS
A lock ( ) or https:// means you’ve safely connected to the .gov website. Share sensitive information only on official, secure websites.

GSA Logo U.S. General Services Administration
    • Explore buy through us
    • Category management
    • Government property for sale or lease
      Toggle submenu
      • Personal property (tangible goods)
      • Real property (real estate and buildings) for public use
      • Real property sales
      • Vehicle sales
    • Products and services
      Toggle submenu
      • Human capital
      • Industrial products and services
      • Office management
      • Professional services
      • Security and protection
      • Transportation and logistics services
    • Purchasing programs
      Toggle submenu
      • Assisted acquisition
      • Commercial platforms
      • Federal strategic sourcing initiative
      • Fleet management
      • HCaTS and HCaTS SB
      • OASIS and OASIS SB
      • Requisition programs
      • State and local programs
      • Emergency acquisition basic ordering agreements
    • Shared services
      Toggle submenu
      • Payroll services
      • Support services for CABs

    Featured Topics

    • Multiple Award Schedule Governmentwide contracts for products and services at volume discount pricing.
    • Auctions Federal assets available via auction to the general public.
    • Explore sell to government
    • Step 1: Learn about government contracting
      Toggle submenu
      • Ways you can sell to government
      • How to access contract opportunities
      • Conduct market research
    • Step 2: Compete for a contract
      Toggle submenu
      • Register your business
      • Certify as a small business
      • Become a schedule holder
      • Market your business
      • Research active solicitations
      • Respond to a solicitation
      • What to expect during the award process
    • Step 3: Manage your contract
      Toggle submenu
      • Comply with contractual requirements
      • Handle contract modifications
      • Monitor past performance evaluations

    Featured Topics

    • Contract opportunities on SAM.gov Search current federal contract opportunities and procurement notices.
    • Forecast of contracting opportunities Anticipated contracts offered by GSA.
    • Vendor support center Research the federal market, report sales, and upload contract information.
    • Explore real estate
    • Design and construction
      Toggle submenu
      • 3D-4D building information modeling
      • Computer-aided design standards
      • Engineering
      • Project management information system
      • Prospectus thresholds
    • Facilities management
      Toggle submenu
      • Security
      • Tenant services
      • Water quality management
    • Our properties
      Toggle submenu
      • Owned and leased properties
      • Renting property
    • Real estate services
      Toggle submenu
      • Leasing resources
      • Real property disposal
      • Reimbursable services (RWA)
      • For businesses seeking opportunities
      • For workers in federal buildings
      • Voice of the customer
    • Workplace optimization
      Toggle submenu
      • Commercial coworking
      • Federal coworking
      • Space Match
    • Explore historic buildings

    Featured Topics - Real Estate

    • Historic preservation tools and resources Procedures for maintaining and repairing historic buildings.
    • Real property disposal Dispose or acquire excess federal real property including buildings or land.
    • Explore policy and regulations
    • Acquisition management policy
    • Aviation management policy
    • Information technology policy
    • Real property management policy
    • Relocation management policy
    • Travel management policy
    • Vehicle management policy
    • Regulations
      Toggle submenu
      • Federal acquisition regulations
      • Federal management regulations
      • Federal travel regulations

    Featured Topics

    • Forms Search for a government form.
    • Per diem FAQs Frequently asked questions about per diem rates and related topics.
    • Explore small business
    • Small business goals
    • Register your business
      Toggle submenu
      • Explore business models
      • Research the federal market
      • Subcontracting and other partnerships
    • Forecast of contracting opportunities
    • Small business resources
      Toggle submenu
      • Small business contacts
      • Videos

    Featured Topics

    • Forecast tool Information on planned federal contracting opportunities.
    • Socio economic categories Check your eligibility for small-business set-asides.
    • Training resources Suggested training for doing business with us.
    • Explore travel
    • Plan a trip
      Toggle submenu
      • Per diem rates
      • Transportation (airfare rates, POV rates, etc.)
      • Lodging
      • Travel charge card
    • Travel and lodging services
      Toggle submenu
      • E-gov travel service (ETS)
      • Rideshare
      • Travel category schedule
    • Federal travel regulation

    Featured Topics

    • Per diem rates look-up Allowances for lodging, meal and incidental costs while on official government travel.
    • Mileage reimbursement rates Reimbursement rates for the use of your own vehicle while on official government travel.
    • Explore technology
    • Purchasing programs
      Toggle submenu
      • Cloud computing services
      • Cybersecurity products and services
      • Governmentwide acquisition contracts
      • MAS information technology
      • USAccess
    • Government initiatives
      Toggle submenu
      • Artificial Intelligence
      • Cybersecurity
      • Emerging citizen technology
      • FedRAMP
      • Federal identity, credentials, and access management
      • Robotic process automation community
      • Technology modernization fund
    • Training

    Featured Topics

    • Challenge.gov Government sponsored challenges and prize competitions.
    • Data.gov Access U.S. government data.
    • Multiple award schedule IT category Information technology products, services and solutions.
    • Explore about us
    • Background and history
      Toggle submenu
      • Overview
      • Mission and strategic goals
      • Role in presidential transitions
    • Careers
      Toggle submenu
      • Get an internship
      • Launch your career
      • Elevate your professional career
      • Discover special hiring paths
      • Resources and related links
    • Events and training
      Toggle submenu
      • Events, training, and request a speaker
      • Our training programs
    • Newsroom
      Toggle submenu
      • Agency blog
      • Congressional testimony
      • GSA does that podcast
      • News releases
      • Speeches
      • Videos
    • Organization
      Toggle submenu
      • Leadership directory
      • Federal Acquisition Service
      • Public Buildings Service
      • Staff offices
    • Contact us

    Featured Topics

    • Blog Read the latest GSA news, updates and analysis.
    • Careers Learn what we have to offer.
  • Per diem lookup
Buy through us
Explore buy through us
Category management
Government property for sale or lease
Personal property (tangible goods)
Real property (real estate and buildings) for public use
Real property sales
Vehicle sales
Products and services
Human capital
Industrial products and services
Office management
Professional services
Security and protection
Transportation and logistics services
Purchasing programs
Assisted acquisition
Commercial platforms
Federal strategic sourcing initiative
Fleet management
HCaTS and HCaTS SB
OASIS and OASIS SB
Requisition programs
State and local programs
Emergency acquisition basic ordering agreements
Shared services
Payroll services
Support services for CABs
Sell to government
Explore sell to government
Step 1: Learn about government contracting
Ways you can sell to government
How to access contract opportunities
Conduct market research
Step 2: Compete for a contract
Register your business
Certify as a small business
Become a schedule holder
Market your business
Research active solicitations
Respond to a solicitation
What to expect during the award process
Step 3: Manage your contract
Comply with contractual requirements
Handle contract modifications
Monitor past performance evaluations
Real estate
Explore real estate
Design and construction
3D-4D building information modeling
Computer-aided design standards
Engineering
Project management information system
Prospectus thresholds
Facilities management
Security
Tenant services
Water quality management
Our properties
Owned and leased properties
Renting property
Real estate services
Leasing resources
Real property disposal
Reimbursable services (RWA)
For businesses seeking opportunities
For workers in federal buildings
Voice of the customer
Workplace optimization
Commercial coworking
Federal coworking
Space Match
Explore historic buildings
Policy and regulations
Explore policy and regulations
Acquisition management policy
Aviation management policy
Information technology policy
Real property management policy
Relocation management policy
Travel management policy
Vehicle management policy
Regulations
Federal acquisition regulations
Federal management regulations
Federal travel regulations
Small business
Explore small business
Small business goals
Register your business
Explore business models
Research the federal market
Subcontracting and other partnerships
Forecast of contracting opportunities
Small business resources
Small business contacts
Videos
Travel
Explore travel
Plan a trip
Per diem rates
Transportation (airfare rates, POV rates, etc.)
Lodging
Travel charge card
Travel and lodging services
E-gov travel service (ETS)
Rideshare
Travel category schedule
Federal travel regulation
Technology
Explore technology
Purchasing programs
Cloud computing services
Cybersecurity products and services
Governmentwide acquisition contracts
MAS information technology
USAccess
Government initiatives
Artificial Intelligence
Cybersecurity
Emerging citizen technology
FedRAMP
Federal identity, credentials, and access management
Robotic process automation community
Technology modernization fund
Training
About us
Explore about us
Background and history
Overview
Mission and strategic goals
Role in presidential transitions
Careers
Get an internship
Launch your career
Elevate your professional career
Discover special hiring paths
Resources and related links
Events and training
Events, training, and request a speaker
Our training programs
Newsroom
Agency blog
Congressional testimony
GSA does that podcast
News releases
Speeches
Videos
Organization
Leadership directory
Federal Acquisition Service
Public Buildings Service
Staff offices
Contact us
  1. Home
  2. Buy through us
  3. Purchasing programs
  4. Procurement consolidation
  5. PBS external agency COR toolkit

PBS external agency COR toolkit

This toolkit helps Contracting Officer Representatives, or CORs, understand and navigate each step of the Public Building Service, or PBS, Assisted Acquisition process, while leveraging our standardized workflows and digital systems.

Use this toolkit as a living guide throughout the lifecycle of your project. It is managed by the PBS policy team.

Who’s involved

Before we begin, learn the key stakeholders you will collaborate with throughout the acquisition process:

  • You – the COR from the customer agency
  • Customer agency representatives – other program or budget staff within your agency
  • CO – the Contracting Officer who manages procurement actions and awards
  • RWA team – our Reimbursable Work Authorization experts
  • EASi award team – those who support the award and management of contracts in the PBS contract writing system

Training and workflow

To support you in your role, our Agency COR training will walk through the full acquisition lifecycle while reinforcing your role at each step. If your agency works with both PBS and FAS, a combined training version is also available.

Key systems

You will interact with these essential systems during your work with us:

  • Procurement Request Submission Tool
    This tool is your starting point for initiating a new requirement with GSA or initiating a modification to an award that is administered by GSA. However, if your agency has facilities or construction type work, you will go directly to eRETA.
  • eRETA – Reimbursable Work Request and Tracking Application
    This system is used to create and track work requests, and is required for initial submission and option exercises, especially for facilities or construction type work.

Funding considerations

When it comes to funding, remember the following:

  • Subject to Availability of Funds, or SAF
    • We cannot begin work or obligate funding under SAF clauses. For this reason, your Period of Performance, or PoP, should not begin on October 1, the start of the fiscal year, unless full funding is already in place.
  • Incremental Funding
    • If your project will be funded in phases, the initial Work Request, or WR, should reflect this. Additional funding can be added later through a modification.
  • Options 
    • If your contract includes option periods or phases, you’ll work with your CO to ensure the correct documentation and approvals are submitted in time.

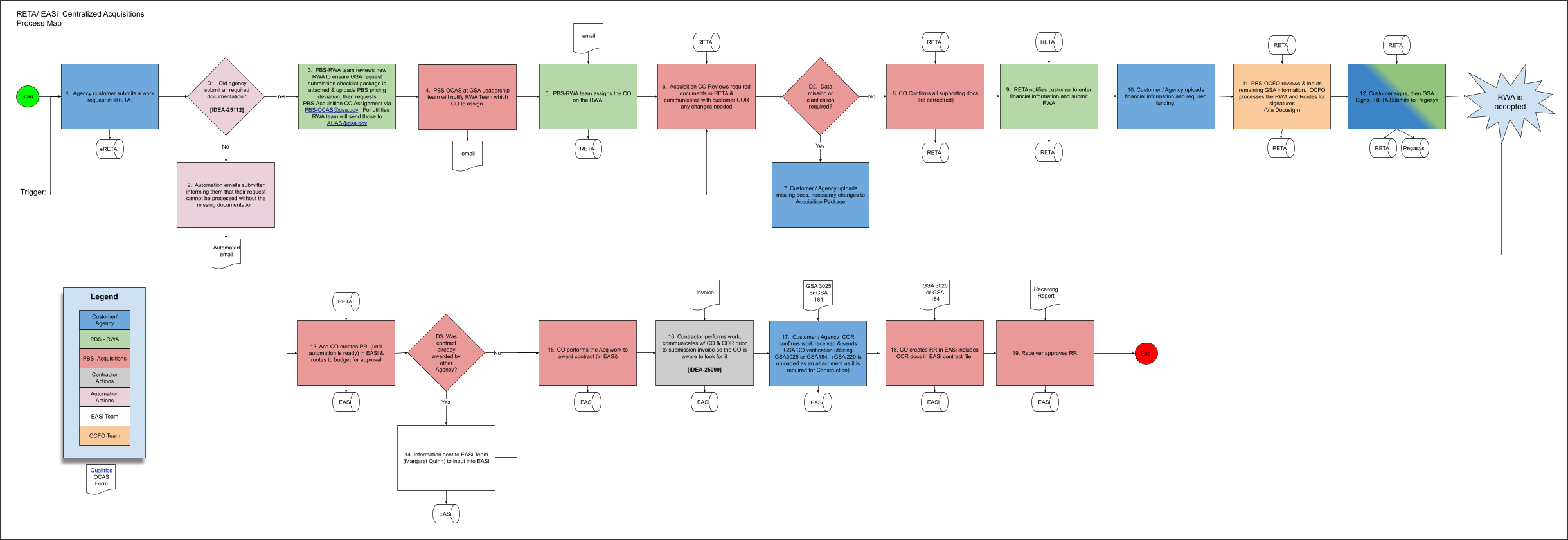
Acquisition roadmap

  1. Build the acquisition package

    You are required to complete and attach the following documentation to the RWA:

    • SOW/PWS/Specifications
    • Inherently Governmental Determination
    • Any drawings, studies, program requirements or restrictions, Environmental Safety & Compliance documentation.
    • IGCE with information on how it was developed (historical, recent awards, etc)
    • Draft project milestones schedule
    • Signed COI/NDA
    • COR Nomination Letter – template
    • COR Certificate 

    The CO will communicate any changes needed to the acquisition package.

    To learn more about documentation on different types of purchase requests, reference the Purchase Request Submission Checklist.

    To understand specific package requirements and timelines, reference the Procurement Acquisition Lead Times, or PALT, resource.

  2. Submit the initial request

    • As the Agency COR, you will use eRETA to enter a work request
    • Identify action as either:
      • PBS - Nonseverable projects
        • This includes new construction, buildout and alterations, workplace engagement and studies, design and construction management services, move services, IT/security installation, and furniture and other fixtures.
      • PBS - Severable projects
        • This includes cleaning and janitorial, maintenance, landscaping, and overtime utilities, and requires customers to provide the contract documents.
    • Upload all required documentation and submit
    • GSA CO is assigned

    For incremental or option year funding, modify your existing RWA.

  3. Manage the awarded contract

    You must maintain regular and open lines of communication with the CO. Specifically, the CO will:

    • Award the contract in EASi
    • Share award details with Agency COR

    As the Agency COR, you will:

    • Monitor contractor performance
    • Report performance issues
    • Confirm work completion
    • Provide the CO all COR contract file documentation throughout the life of the contract
      • Contract File Documentation Management 
        • Use the following file tabs when submitting various documentation: 
          • 37 - COR Pre-Award Administration
          • 38 - COR Budget/Funding
          • 39 - COR Design Documents
          • 40 - COR Contract Documentation
          • 41 - COR Security Badging and Escorting Documentation
          • 42 - COR Submittals
          • 43 - COR Correspondence
          • 44 - COR Invoicing and Inspection Reports
          • 45 - COR Project Close Out
      • File Naming Best Practices
        • Begin with descriptive content narrative
        • Include form number if applicable
        • Use capital letters or spaces to differentiate each word
        • Use YYYY MM DD date format
        • Avoid symbols
        • Do not use “final” in the filename unless it is truly the final submission
  4. Manage invoices and receiving reports

    Here are the required COR actions for managing invoices.

    • Request a pencil invoice - this is a draft copy that allows you to:
      •  Review for accuracy before it enters GSA’s payment system 
      • Catch mistakes early and have them fixed before the formal submission
      • Once the contractor submits the official invoice, you will receive an automated email notification that it has been received. It will include important details like:
        • Vendor name
        • Contract number and PDN
        • Contracting Officer’s email

    Keep this email handy — you’ll need the information when you complete the required forms.

    • Review the invoice
      • Confirm the work or products were completed and received.
      • Ensure the work or products match the contract’s Scope of Work.
        • Identify which Contract Line Item Number, or CLIN, or Sub-CLIN covers the work.
        • Verify there is enough funding on that CLIN/Sub-CLIN to pay the invoice.
    • Complete the required form(s)
      • Services or one-time construction payments GSA3025
      • Construction: GSA184 and GSA220

    Make sure the forms are fully filled out and signed by you, as the COR.

    • Communicate with your CO
      • If approving the invoice:
        • Email your CO - use the sample notification template
        • Attach the signed GSA form
      • If rejecting the invoice:
        • Tell your CO right away and explain the reason for rejection
        • The CO will formally reject it in the system

    For training on receiving reports, follow our instructions for external COR’s.

  5. Exercise option years

    To exercise an option year on your contract, if applicable, you should start with our Procurement Request Submission Tool, then submit your request through eRETA. Additionally, ensure you have the following required documents to exercise an option year:

    • Option memo
    • Notice of intent to exercise an option 

Success tips for CORs

  • Communicate regularly with your CO.
  • Thoroughly review all of your documentation.
  • Ensure you keep all detailed documentation, and make sure it’s organized.

Questions

For help, contact the following:

  • Your assigned CO
  • PBS RWA team
  • Technical support for eRETA
     
Print Page Email Page
Last updated: Sep 19, 2025
Top
    • Overview
    • AbilityOne partnership
    • Commercial Platforms Program
    • Federal strategic sourcing initiative
    • How to buy through us
    • How to use 8(a) on GSA contracts
    • Multiple Award Schedule
    • Procurement consolidation
      • Contractor-specific resources
      • PBS external agency COR toolkit
    • Programs for state and local government
    • Requisition programs
    • Shared Services

Home

  • Resources for …
    • Americans with Disabilities
    • Citizens and Consumers
    • Federal Employees
    • GSA Employees
    • Native American affairs
    • Presidential & Congressional Commissions, Boards or Small Agencies
    • Small Business
  • Governmentwide Initiatives
    • Centers of Excellence
    • Digital experience
    • Emergency response
    • Federal Cybersecurity
    • ID, Credentials, and Access Management
    • Information Quality
    • Open Data
    • Technology Modernization Fund
  • Contact Us
  • Organization
    • Leadership Directory
    • Staff Directory
  • References
    • Annual reports
    • Plain Language
    • Budget and Performance
    • Catalogs
    • Orders & Directives
    • Forms
  • Website Information
    • A-Z Index
    • Report a website issue
    • Sitemap
  • Also of Interest
    • Data.gov
    • Whitehouse.gov
  • Tools
    • eBuy
    • eLibrary
    • Contracting forecast tool
    • GSA Advantage
    • GSA Auctions
GSA logo
  • Facebook
  • X
  • LinkedIn
  • YouTube
  • instagram
  • Blog
  • email

JOIN THE CONVERSATION

GSA.gov

An official website of the U.S. General Services Administration

  • Accessibility statement
  • Website Policies
  • Reports
  • Office of the Inspector General
  • No FEAR Act
  • FOIA Requests
  • Board of Contract Appeals
Looking for U.S. government information and services?
Visit USA.gov

PER DIEM LOOK-UP

1 Choose a location

Error, The Per Diem API is not responding. Please try again later.

No results could be found for the location you've entered.

Get my location

OR

OR

Rates for Alaska, Hawaii, and U.S. territories and possessions are set by the Department of Defense.

Rates for foreign countries are set by the Department of State.

2 Choose a date


OR

Rates are available between 10/1/2023 and 09/30/2026.

The End Date of your trip can not occur before the Start Date.

 
 
Additional terms and conditions

Traveler reimbursement is based on the location of the work activities and not the accommodations, unless lodging is not available at the work activity, then the agency may authorize the rate where lodging is obtained.

Unless otherwise specified, the per diem locality is defined as "all locations within, or entirely surrounded by, the corporate limits of the key city, including independent entities located within those boundaries."

Per diem localities with county definitions shall include"all locations within, or entirely surrounded by, the corporate limits of the key city as well as the boundaries of the listed counties, including independent entities located within the boundaries of the key city and the listed counties (unless otherwise listed separately)."

When a military installation or Government - related facility(whether or not specifically named) is located partially within more than one city or county boundary, the applicable per diem rate for the entire installation or facility is the higher of the rates which apply to the cities and / or counties, even though part(s) of such activities may be located outside the defined per diem locality.